- Penyimpanan & Olahan Daging & Unggas by Rizkia Dara Febrina SN:71649776
- percobaan pembuatan Nugget by dien_bbx SN:19750055
- SNI Nugget Ayam by Fianz Crew SN:213116024
- Nugget by nensi_putri SN:90323695
- Olahan Setengah Jadi Daging Unggas Dan Ikan, Bu Euis by ainull khasanah SN:263826462
- Proposal Nugget Tahu by yulia rahmawati SN:252680238
- Membuat Chicken Nugget by TheMan Namely Nidjat SN:35966065
- Laporan Nugget Daging Sapi by Sayekti Rahayu SN:110990863
- PKM-K-10-NUPI (NUGGET JANTUNG PISANG) by rekorampan SN:50706759
- Standard Mutu Nugget Ayam by Armalinda Hariyanto SN:220999469
- Ibm Makalah Daging by Celline Pangesti SN:72920876
- MEMPELAJARI TEKNOLOGI PROSES DAN PENGAWASAN MUTU âSO GOODâ CHICKEN NUGGET ORIGINAL DI PT SO GOOD FOOD MANUFACTURING, CIKUPA by Michael Tjiptadji SN:121225598
- Haccp Nugget by tardian SN:41083883
- Proposal Nugget Lele New by ElfanD.Fahrezi SN:246120298
- Diagram Alir Nugget Ayam by justkaka SN:142221436
- Resep Masakan by Putrimales SN:7626129
- Resep Membuat Nugget Ayam by puputyusda SN:101267618
- PKM Nugget Ampas Tahu by WidDa FilLe's QuielLa SN:263746325
- Laporan.praktik.pengolahan.daging by Muhammad Nasri SN:250635990
- Pendahuluan Nugget by Muhammad Rayhan SN:98300758
- Aneka Nugget by antiquek SN:23552914
- SNI 6683 2014 Nugget Ayam by cysauts SN:258730285
- Resep2 Masakan Olahan Tempe-tahu by fiane SN:27050749
- Pembahasan Nugget by FinaAlsyaikani SN:310591945
- Nugget Biji Nangka by Eva Ningtiyas SN:104846926
- soal soal by riakhoiria SN:326329955
- nugget.pdf by adisty_frc SN:140618990
- Kertas Kerja Ayam Daging by Ahmad Nadzlee SN:120533472
- Laporan Praktikum Nugget by Ikbal Rizki SN:260454386
- Proposal Nugget Ubi by SitiKhodijah SN:338213866
Arsip Blog
-
▼
2019
(1316)
-
▼
Februari
(399)
- Contoh Resep Lumpia Basah Femina
- Download Adobe Lightroom Tutorial Landscape
- Kumpulan Makalah Bank Dan Pembangunan Ekonomi
- Download Belajar Perkalian Pembagian
- Contoh Resep Kue Tart Ulang Tahun Panggang
- Koleksi Pengertian Hambatan Ancaman Gangguan Dan T...
- Download Metode Fisik Dan Perfektual
- Daftar Pengertian Estetika Dalam Seni Musik
- Daftar Trik Paket Internet Murah Indosat Terbaru
- Daftar Belajar Drum Asal Kau Bahagia
- Koleksi Metode Komparatif Beserta Contohnya
- Kumpulan Contoh Paragraf Opini Umum
- Download Contoh Laporan Akhir Latihan Industri Kol...
- Contoh Karya Ilmiah Pecandu Narkoba
- Daftar Download Video Belajar Wushu Sendiri
- Download Contoh Soal Tes Pramugari Garuda
- Contoh Pengertian Wayang Bali
- Download Pemanfaatan Energi Panas Matahari Secara ...
- Koleksi Makalah Biologi Kls X
- Download Masuk Ke Fb Versi Dasar
- Kumpulan Arti Analisis Swot Dalam Manajemen Penjas
- Daftar Contoh Laporan Pkl Smk Jurusan Keperawatan
- Koleksi Makalah Struktur Organisasi Lini
- Kumpulan Ciri Kebahasaan Teks Prosedur Kompleks Ba...
- Daftar Contoh Karya Ilmiah Sederhana Tentang Bahay...
- Contoh Tips Percaya Diri Tampil Didepan Umum
- Daftar Resep Rendang Rolade
- Daftar Manfaat Daun Sirih Merah Untuk Mata Min
- Download Contoh Soal Integral Trigonometri Dan Pem...
- Contoh Belajar Excel 2010 Gratis
- Koleksi Tips Usaha Jasa Service Ac
- Daftar Makalah Bahaya Narkoba Doc
- Daftar Ebook Kedokteran Neurologi
- Kumpulan Contoh Naskah Undangan Ulang Tahun
- Koleksi Membuat Nugget Daging Ayam
- Daftar Node Js Arduino Tutorial
- Daftar Pengertian Objektifikasi
- Daftar Resep Masakan Ceker Setan Khas Malang
- Daftar Manfaat Lingkungan Yang Terawat
- Koleksi Karya Tulis Ilmiah Tentang Lingkungan Pdf
- Download Pengertian Filsafat Manusia Menurut Zaina...
- Contoh Contoh Soal Psikotes Masuk Polisi
- Contoh Resep Kulit Risoles Enak Dan Gurih
- Contoh Tips Habis Lari
- Contoh Tips Pdkt Lewat Chatting
- Download Resep Cumi Hitam Pedas
- Download Definisi Hukum Perdata Menurut Para Ahli ...
- Download Pengertian Arsip Dan Manajemen Kearsipan
- Koleksi Gimana Cara Menghilangkan Jerawat Yang Ampuh
- Contoh Pengertian Larutan Glasial
- Daftar Resep Makanan Seblak Sederhana
- Contoh Resep Kue Bakpao Isi Kelapa Gula Merah
- Koleksi Masuk Fb Lewat Hp Tampilan Pc
- Download Contoh Soal Dan Pembahasan Energi Yang Te...
- Contoh Contoh Judul Tesis Administrasi Pendidikan ...
- Contoh Contoh Minit Mesyuarat Sebutharga
- Daftar Pengertian Bahasa Regional
- Download Belajar Membaca Huruf Kanji
- Download Belajar Cisco Packet Tracer Student
- Contoh Pengertian Sales Marketing Hotel
- Kumpulan Pengertian Aplikasi Google Chrome
- Kumpulan Pengertian Implementasi Strategi Fungsional
- Kumpulan Contoh Soal Biaya Produksi Minimum
- Kumpulan Belajar Autocad Untuk Arsitek
- Contoh Resep Lasagna Tanpa Dipanggang
- Koleksi Resep Botok Jamur Tiram Dan Tempe
- Contoh Pengertian Warna Utama
- Daftar Tutorial Java Intellij
- Daftar Makalah Observasi Sebagai Alat Evaluasi
- Koleksi Belajar Bahasa Jepang Keluarga
- Kumpulan Definisi Keluarga Wikipedia
- Kumpulan Resep Gado Gado Surabaya
- Download Apa Manfaat Menelan Sperma Sendiri
- Kumpulan Pengertian Hak Hak Anak
- Download Contoh Teks Khutbah Pendidikan
- Daftar Mari Belajar Bahasa Batak Toba
- Contoh Tips Liburan Di Vietnam
- Kumpulan Tutorial Rambut Pendek Wajah Bulat
- Koleksi Masak Rica2 Ceker
- Download Definisi Bid'Ah Pdf
- Download Masak Ikan Kuah Asam
- Contoh Prosedur Jamkesmas 2014
- Download Resep Kue Masak Di Happy Call
- Koleksi Cara Menulis Bahasa Arab Di Android
- Daftar Manfaat Daun Kelor Untuk Kesehatan Mata
- Contoh Tips Dan Trik Andromax U3
- Download Ebook Fisika Dasar Universitas Bahasa Ind...
- Koleksi Pengertian Iman Terhadap Allah
- Koleksi Makalah Pengelolaan Laboratorium Ipa Yang ...
- Daftar Masakan Jawa Barat Karedok
- Download Belajar Forex Percuma Online
- Download Pengertian Nilai Kurs
- Contoh Belajar Mengemudi Dapat Sim
- Koleksi Makalah Astangga Yoga
- Download Wings Teori Domino Album Download
- Contoh Belajar Menggambar Kartun Tom And Jerry
- Daftar Trik Dapet S+ Get Rich
- Kumpulan Contoh Soal Cerita Program Linear Dan Pem...
- Koleksi Resep Kue Pisang Hijau
- Kumpulan Makalah Kewirausahaan Risoles
-
▼
Februari
(399)
Diberdayakan oleh Blogger.
Mengenai Saya
Minggu, 24 Februari 2019
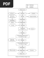
Koleksi Membuat Nugget Daging Ayam
Langganan:
Posting Komentar (Atom)
Cari Blog Ini
-
Contoh Proposal Ptk by pitdjoko@yahoo.co.id SN:7566095 Buku Materi Kimia Kelas x Smk Teknolo...
-
Pengertian Valuta Asing by Rio Jf SN:69946857 Pasar Uang Dan Pasar Valuta Asing by Oghie Set...
-
MAKALAH Google Chrome by Bcex Bencianak Pesantren SN:286030153 Makalah Perkembangan Google b...
Tidak ada komentar:
Posting Komentar